| 职权名称 | 拍卖五荒资源使用权合同备案 | ||
| 职权类型 | 其他类备案 | 法定期限 | 30个工作日 |
| 权力来源 | 法定本级行使 | 承诺期限 | 30个工作日 |
| 实施机关 | 杨陵区揉谷镇人民政府 | 咨询电话 | 029-87041016 |
| 责任科室 | 经济发展办公室 | 监督投诉电话 | 029-87041016 |
| 办事对象 | 公民、法人或其他组织 | 办理地点、时间 | 杨陵区渭惠西路揉谷镇人民政府,法定工作日 |
| 申报条件 | 企业 | ||
| 办理材料 | 1、书面申请(包括地点、权属、四址边界、主要治理措施); 2、出让方、受让方和监督方签订五荒资源使用权拍卖协议书;转让合同五荒资源现状、使用权转让期限、治理开发的目标、内容、进度、标准、转让金支付方式、违约责任)。 |
||
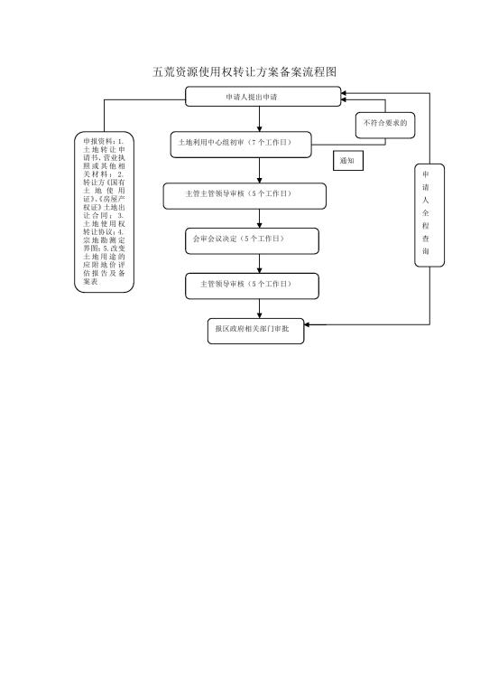
| 办理流程图 | 见附件 | ||
| 收费情况 | 不收费 | ||
| 法定依据 | 《陕西省农村集体五荒资源治理开发管理条例》第十三条 拍卖五荒资源使用权,由农村集体经济组织委托转让机构按照以下程序进行:(一)公布五荒资源使用权拍卖方案;(二)审查竞标人的资格和治理开发方案,确定竞标人;(三)收取竞标人缴纳的保证金;(四)组织竞标人现场踏查,明确转让五荒资源使用权的范围和相关事宜;(五)召开竞标会议,公开决标;(六)组织转让方与中标人签订拍卖合同;(七)竞标结束后,七日内如数退还未中标人的保证金;中标人的保证金可折抵为转让金。拍卖活动应接受县级人民政府水行政管理部门和乡(镇)人民政府的指导监督。拍卖合同签订后,报乡(镇)人民政府、县级人民政府水行政管理部门备案,并由县级人民政府颁发五荒资源使用证。 | ||
| 责任事项 | 1.受理阶段:公布拍卖方案,发布公告;2.审核阶段:上级主管部门和工作人员对材料的拍卖标的物进行审核确认;3.转报阶段:审核通过的公开拍卖,并把相关材料备案归档;4.事后监管:上级主管部门同意监管。 | ||
| 责任依据 | 《陕西省农村集体五荒资源治理开发管理条例》 | ||
| 事项编码 | 61110100501QT00100 | ||






