中央人民政府
|
陕西省人民政府
|
杨凌示范区
|
繁體
|
注册
|
登录
退出
网站支持IPV6
首页
区情
新闻
公开
服务
互动
专题
首页
/
公开
/
部门信息公开
/
政府部门
/
工信局
/
业务工作
/
正文
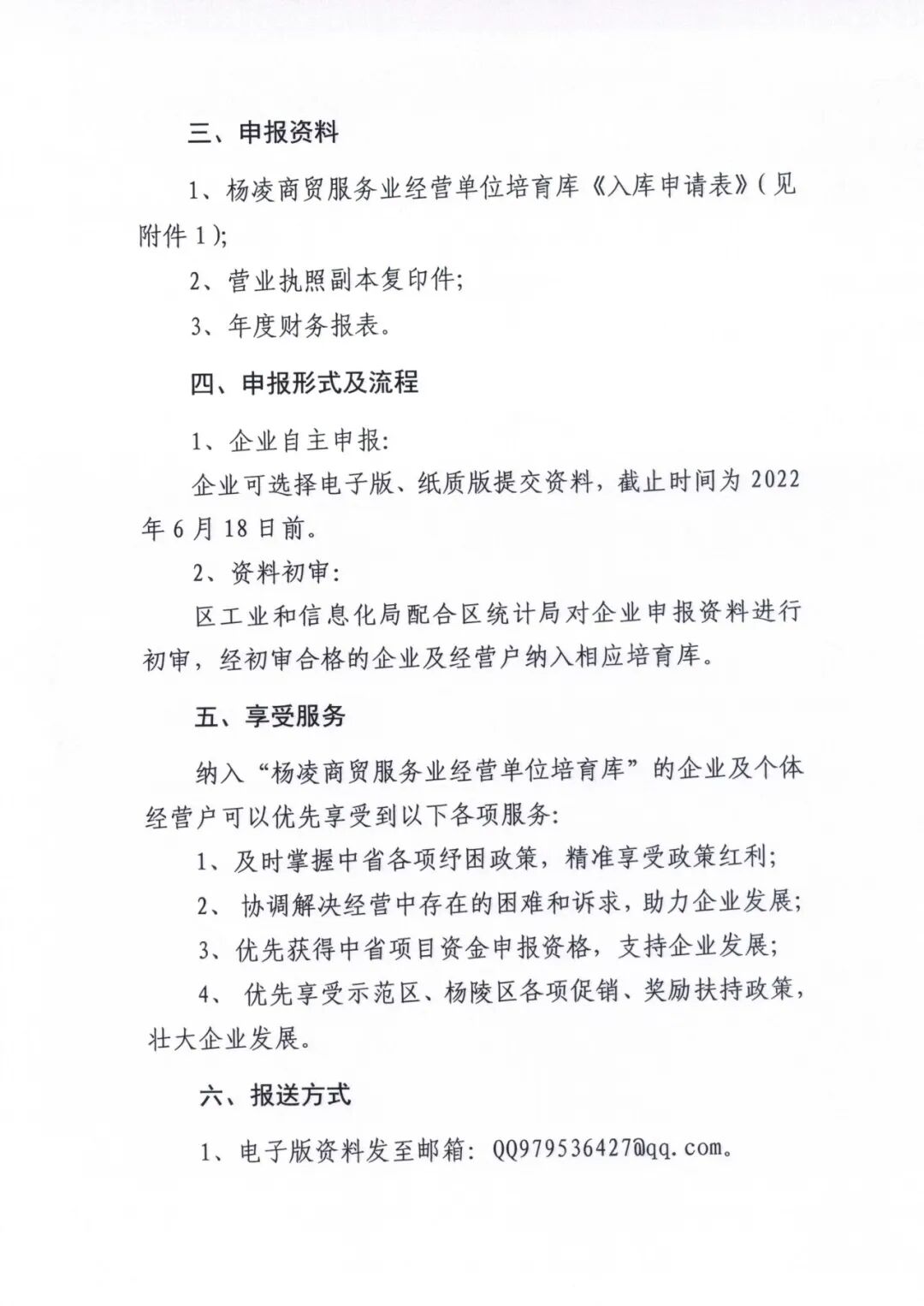
关于开展杨凌商贸服务业2022年度拟纳统经营单位征集工作的通知
索 引 号
11610403MB2900141X/2022-125324
发布时间
2022-06-14 18:39
来 源
工信局
摘 要
关于开展杨凌商贸服务业2022年度拟纳统经营单位征集工作的通知
来源:工信局
发布时间:2022-06-14 18:39
作者:工信局
浏览次数:
打印
保存
字体:
大
中
小
网络编辑:工信局
分享:
扫一扫在手机查看当前页
相关链接
陕西省各地市网站
西安市人民政府
宝鸡市人民政府
咸阳市人民政府
汉中市人民政府
安康市人民政府
渭南市人民政府
铜川市人民政府
榆林市人民政府
延安市人民政府
商洛市人民政府
杨凌示范区
兄弟区县网站
武功县人民政府
扶风县人民政府
周至县人民政府
眉县人民政府
乾县人民政府
礼泉县人民政府
新闻媒体网站
央视网
央广网
新华网
中国日报网
中国网
人民网
西部网
陕西日报
陕西网络广播电视台
陕西传媒网
华商网
三秦网
区人大
区政协
法院
检察院
长者专区
无障碍
微信
手机版