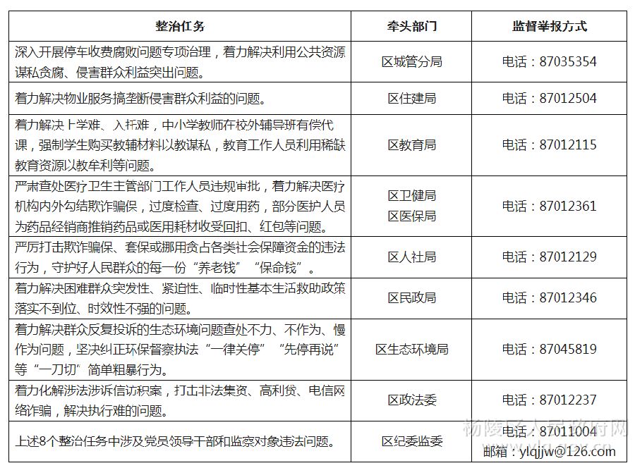
为认真贯彻落实省纪委、示范区纪检监察工委关于加强作风建设切实解决群众反映强烈突出问题工作部署要求,坚决纠正发生在群众身边的腐败和不正之风,不断加强人民群众的获得感、幸福感、安全感,推动杨陵经济社会高质量发展。近日,杨陵区纪委监委制定印发了《加强作风建设切实解决群众反映强烈突出问题工作方案》,开展对教育、医疗、住房等领域群众反映强烈突出问题的整治工作。为便于群众积极参与监督和反映问题,现将受理群众监督举报和反映问题方式公布如下。
为认真贯彻落实省纪委、示范区纪检监察工委关于加强作风建设切实解决群众反映强烈突出问题工作部署要求,坚决纠正发生在群众身边的腐败和不正之风,不断加强人民群众的获得感、幸福感、安全感,推动杨陵经济社会高质量发展。近日,杨陵区纪委监委制定印发了《加强作风建设切实解决群众反映强烈突出问题工作方案》,开展对教育、医疗、住房等领域群众反映强烈突出问题的整治工作。为便于群众积极参与监督和反映问题,现将受理群众监督举报和反映问题方式公布如下。